News
新闻资讯
来曲唑联合金凤丸治疗卵巢储备功能低下不孕症的效果分析
发布时间:
2022-05-19 11:35
摘要:
目的: 探讨来曲唑联合金凤丸促排卵治疗对卵巢储备功能低下不孕症的妊娠结局的影响。
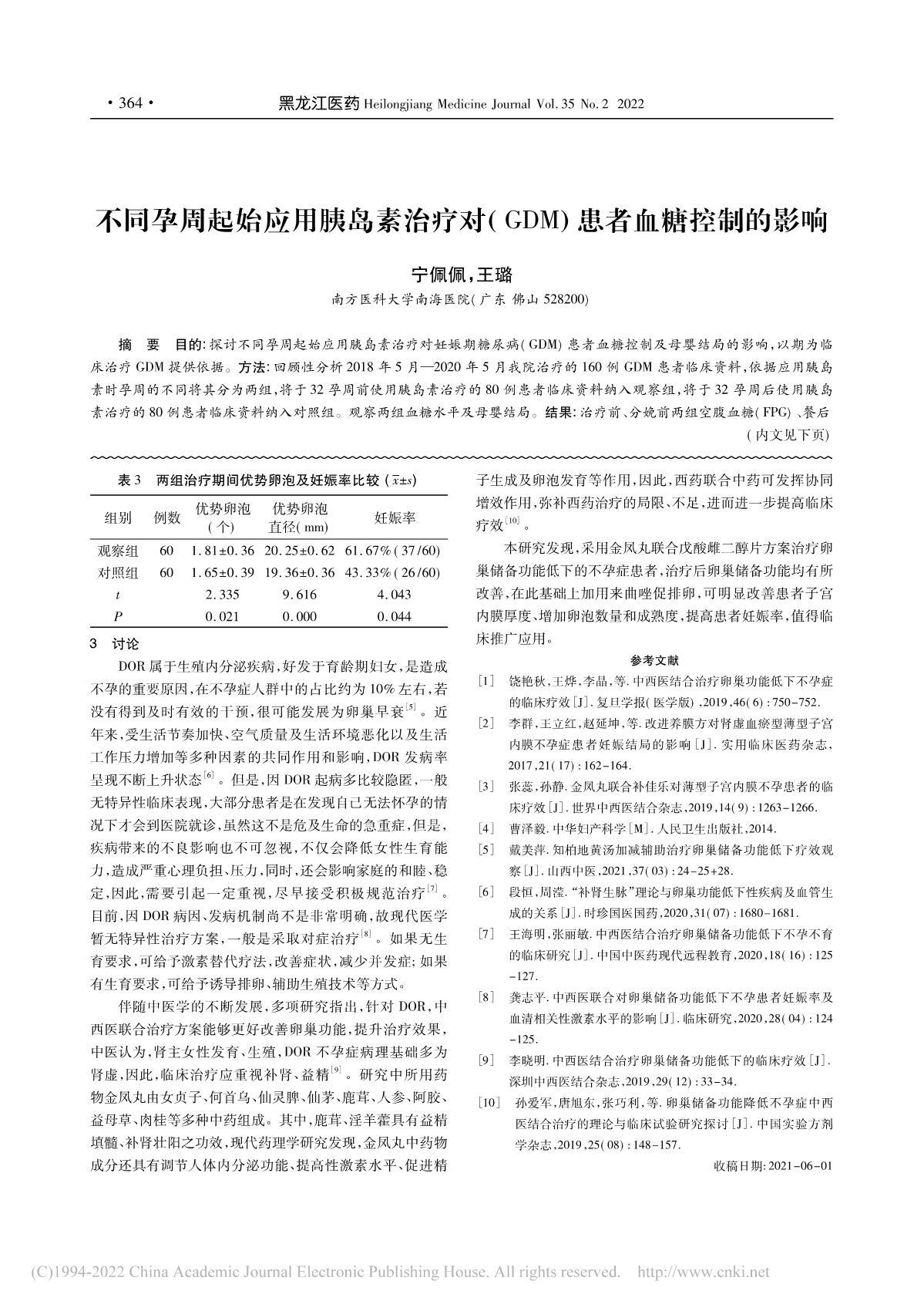
方法: 选取2018年12月—2019年12月在我院门诊治疗的卵巢功能低下不孕症患者120例为研究对象,以入院先后顺序进行分组,记作对照组、观察组,60例/组,对照组采用戊酸雌二醇片加地屈孕酮,观察组采用戊酸雌二醇片联合金凤丸加地屈孕酮治疗两周期后,对照组采用来曲唑促排,观察组采用来曲唑联合金凤丸促排。比较两组治疗前后AMH、FSH、LH水平,子宫内膜厚度、卵泡数和大小及妊娠率。结果:治疗后卵巢储备功能均有所改善,以观察组患者改善更为明显。治疗后两组子宫内膜厚度均较治疗前升高,且观察组高于对照组(P<0.01);观察组妊娠率为61.67%,高于对照组的43.33%。
结论: 来曲唑联合金凤丸促排治疗卵巢功能低下不孕症的患者效果显著,可改善卵巢功能、患者子宫内膜厚度及卵泡成熟度,提高患者妊娠率,值得临床推广应用。
关键词:
来曲唑;金凤丸;卵巢储备功能低下(DOR);促排卵;不孕症;
- DOI:10.14035/j.cnki.hljyy.2022.02.044
- 专辑:医药卫生科技
- 专题:内分泌腺及全身性疾病; 妇产科学
- 分类号:R711.6;R711.75
推荐新闻
这里是占位文字
这里是占位文字
这里是占位文字
这里是占位文字
这里是占位文字
这里是占位文字
微信公众号
×
© 2022 金年会中国jinnian. All Rights Reserved.
Copyright © 金年会中国jinnian